您当前的位置:首页 > 公招列表 > 公招详细

速看!河池东兰县2023年义务教育阶段学校均衡招生工作方案公布→

东兰县教育局关于印发《东兰县2023年义务教育阶段学校均衡招生工作方案》的通知


各义务教育学校:

现将《东兰县2023年义务教育阶段学校均衡招生工作方案》印发给你们,请你们认真贯彻落实。



东兰县教育局

2023年7月 28日


东兰县2023年义务教育阶段

学校均衡招生工作方案


为落实义务教育学校招生按区域免试就近入学的有关要求,规范义务教育学校招生行为,确保 2023 年全县义务教育阶段学校招生工作有序开展,杜绝义务教育学校大班额和择校择班现象,根据《中华人民共和国义务教育法》、自治区教育厅印发《关于规范普通中小学招生入学工作的意见》(桂教规范〔2020〕2号)、《关于严肃中小学招生入学工作纪律的通知》(桂教基教 〔2020〕52 号)和《自治区教育厅关于做好 2023年义务教育招生入学工作的通知》(桂教基教〔2023〕35号)的文件精神,结合我县实际,特制定本招生工作方案。

一、指导思想

以党和国家的教育方针为指导,依据相关政策法规,健全科学、明晰、便利的入学制度,规范招生入学行为,推进义务教育优质均衡发展,促进教育公平,切实维护义务教育阶段适龄儿童少年接受教育的合法权益,努力办好人民满意的教育。

二、工作原则

(一)坚持免试就近入学原则

严格执行义务教育法关于适龄儿童少年免试、就近入学的规定,学校按免试、就近原则接收适龄儿童少年入学。

(二)坚持实行阳光招生原则

将学校服务区域、招生办法和录取结果等有关内容,以有效方式向社会公布,做到信息公开、过程公平、结果公正,提高招生入学工作的公信力。

(三)坚持学区划片招生原则

根据学校布局、人口分布、交通条件和学校接纳能力等实际,

合理划定各学校招生服务范围,按区域招生,均衡分配学生,杜绝择校现象。服务片区内生源过多的学校,超量生源按相对就近原则统筹分配到生源较少的学校就读。在条件具备的情况下支持多孩子女同校就读,凡因学校划片发生变化或教育局统筹调剂面产生多孩子女不能就读同一所学校时,兄(姐)非择校入学的前提下,由监护人提出申请,原则上将弟(妹)安排在其在读兄(姐)同一所学校就读。

(四)坚持乡镇中心校推荐的均衡生采取随机派位方式入学

根据城区县城中学、民族中学、国清中学的资师力量和学校实际情况,全县各乡镇中心校推荐上来的均衡生按照各校实际情况采取随机派位等方式入学。

三、组织机构

为加强对招生工作的组织和协调,特成立东兰县义务教育阶段学校均衡招生工作领导小组(以下简称“县义务教育招生工作领导小组”)。其成员名单如下:

组 长:陆 遥 县教育党工委书记、教育局局长

副组长:韦阳东 县教育局副局长

张胜平 县教育局副局长

韦东平 县委教育工作领导小组办公室专职副主任

韦鸿超 县纪委监委派驻县教育局纪检监察组二级主任科员

牙韩国 县教育局副局长

成 员:韦文潘 县教育局办公室主任

牙建福 县教育局教育股负责人

覃明线 县教育局教育教研室主任

韦盛勇 县教育局督导室主任

黄振格 县教育党工委办公室主任

韦柳花 县教育局教育股副股长

黄婀娜 县教育局教育股干部

韦 涛 县教育局教育股干部

施 明 县教育局教育股干部

覃 昊 县城中学党总支部书记、副校长

韦政周 民族中学校长

韦盛球 国清中学校长

韦 剑 劳动小学校长

谭卫权 东院小学校长

陆规彪 东兰深圳龙华小学校长

陈百灵 东兰县实验小学校长

各乡镇中小学负责人

领导小组下设办公室,办公地点设在县教育局教育股,办公室主任由牙韩国同志兼任,副主任由牙建福同志兼任,具体负责义务教育阶段学校招生日常工作。各乡镇学校也要成立相应的组织机构,加强对辖区内义务教育招生工作的组织实施。

四、招生办法

(一)小学部分

1.招生对象

年满六岁半(2017年2月28日前出生)的适龄儿童。(具备条件的乡镇学校可招收年满六周岁的儿童,即2017年8月31日前出生;条件不具备的乡镇学校,入学年龄可延长至7周岁,即2016年8月31日前出生。)

2.招生范围

(1)乡镇小学招生范围:由各乡镇中心小学组织实施,按适龄儿童户籍所在地实行就近入学。个别乡镇的部分村屯由于距离本乡镇所设立的学校较远,可选择到与其乡镇相邻的较近的乡镇学校就读;

(2)劳动小学招生范围:从解放桥北侧至绿兰林场小区;从解放桥至毛巾厂桥的曲江路北侧的学区生、政策生和非学区生。一年级拟招收8个班,约360人;

(3)东院小学招生范围:从解放桥南侧至达汉洗车场一带;从解放桥至毛巾厂桥的曲江路南侧(含电影大厦、财富中心、兰城时代)的学区生、政策生和非学区生。一年级拟招收9个班,约405人;

(4)东兰县实验小学招生范围:从毛巾厂桥至国清中学桥的曲江河北侧(含本招生片区的那亨村、兰郡华府、龙湾小区、盛世观澜、 明旺御景、向阳新城城市综合中心)、广西韦拔群干部学院、东兰县综合市场及百豪村的学区生、政策生和非学区生,一年级拟招收8个班,约360人;二至四年级各年级拟招3个班,每个年级135人;五至六年级各年级拟招2个班,每个年级90人。总计约945人;

(5)东兰深圳龙华小学招生范围:从毛巾厂桥至国清中学桥的曲江河南侧(含东兰新城),从国清中学桥至同拉桥沿线、那亨村(不含实验小学招生片区)、东兰县向阳新城易地扶贫搬迁安置区、拔群高中、公务员小区、东兰悦府、东兰云峰豪庭、东兰县中医院)的学区生、政策生和非学区生。一年级拟招收6个班,约270人。

3.报名办法

(1)学区生(户籍在城区的适龄儿童)持户口簿、户主身份证到片区范围内学校报名(详见城区学校报名材料清单);

(2)非学区生(户籍在县城区外的适龄儿童)持户口簿、户主身份证、其他相关证件到片区范围内学校报名(详见城区学校报名材料清单);

(3)政策生(根据相关文件规定给予优待的适龄儿童)持户口簿、户主身份证、其他相关证件到片区范围内学校报名(详见城区学校报名材料清单)。

4.报名时间:

(1)学区生、政策生:2023年8月15日;

(2)非学区生:2023年8月16日、17日。

5.学校审核后上报预录名单时间:2023年8月20日。

6.县义务教育招生领导小组审核时间:2023年8月21日至22日。

7.学校公示录取名单时间:2023年8月23日至8月26日。

8.学生到校注册时间:2023年8月27日。

(二)初中部分

1.招生对象

2023年全县小学毕业生。

2.招生范围

(1)乡镇中学招生范围:户籍在本乡镇2023年小学毕业的学生(含在本乡镇小学、县城区小学、县外小学就读的学生),详见附件2;

(2)县城中学、民族中学、国清中学招生范围:详见附件2。

3.招生程序

(1)学区生:在本乡镇小学就读的六年级毕业生(含辖区内返乡务工人员子女)无需另外报名,由辖区初中直接录取;

(2)随迁人员子女:在劳动小学、东院小学、东兰深圳龙华、东兰实验小学及东兰镇其他村校就读的非东兰籍学生由县义务教育招生工作领导小组根据实际情况安排到县城中学、民族中学、国清中学就读;

(3)均衡生:由乡镇中心校向东兰县义务教育阶段学校均衡招生工作领导小组推荐本乡镇籍及外县在本乡镇就读的小学毕业生,推荐时间:2023年7月28日至31日。

4.县义务教育招生领导小组和城区学校审核及随机派位均衡生时间:2023年8月6日至8月8日。

5.学校发放录取通知书时间:2023年8月10日。

6.学生到校注册时间:2023年8月27日。

(三)特殊教育招生

全面推进融合教育,按照“随班就读为主体、特殊教育学校为骨干、送教上门为补充”的原则,让每个残疾儿童少年都能接受适合的教育。各义务教育学校要优先安排本辖区内具有接受普通教育能力的适龄残疾儿童少年就近随班就读,不得歧视,不得无故拒收。县特殊教育学校要面向全县招收适龄残疾儿童少年,招生工作与普通义务教育学校同时进行,要“能招尽招”。各义务教育学校要对辖区内确实不能到校就读但具备学习能力的残疾儿童少年,做好送教上门或远程教育等服务,并纳入学籍管理和年报系统;对已丧失学习能力的残疾儿童少年(重度残疾或重度心理障碍),要协助相关部门办理免学手续。

(四)转学生

城区小学、中学根据规定班额,视学校学位情况酌情安排返乡人员子女就近入学。各乡镇学校要妥善安排返乡人员子女就近入学。

(五)东兰海安协作招生优惠政策

1.经县人社局输送,有连续六个月以上的江苏海安社保证明且现在还在海安企业务工的在岗农民工子女可优先解决到城区义务教育阶段学校就读;

2.经县教育局确认,现在江苏海安中专就读的东兰籍学生同胞弟妹可优先解决到城区义务教育阶段学校就读。

五、招生工作要求

(一)统一思想,提高认识

义务教育阶段学校招生工作涉及千家万户和广大学生的切身利益,政策性强,社会关注度高,关乎民生及社会和谐稳定。各级各相关部门要统一思想、提高认识、高度重视,从贯彻落实习近平新时代中国特色社会主义思想、维护社会稳定和改善民生的高度将义务教育阶段学校的招生工作抓紧、抓实,做细、做好,努力办好人民满意的教育。

(二)严格执行招生计划

各义务教育学校要严格按照划片招生范围、就近入学原则进行招生。严把招生人数关,做好“大班额”控制工作,严格杜绝招生年级出现大班额。已经达到大班额的年级或班级,不得接收不符合条件的学生,防止学生借转学变相择校。

(三)严格规范招生方式

按照“划片招生、就近入学”的总体目标,根据全县适龄学生人数、学校分布、学校规模、交通状况等因素,统筹划分各学校服务片区范围,严禁学校跨片区招生,不得变相“掐尖”选生源。服务片区内生源过多的学校,超量生源按相对就近原则统筹分配到生源较少的学校就读。

(四)严明招生纪律

各义务教育学校要严明招生纪律,严禁以任何形式收取与入学挂钩的费用,严禁接受家长礼物及宴请。不得在规定的招生时间之前进行或变相进行招生(提前接受学生登记报名、留存有关学生的信息材料、组织学生进行择优考试、组织学生或家长进行招生宣传等行为,均视为提前招生),不得变相“掐尖”选生源。各义务教育学校不得在划片范围外进行各种招生宣传,不得跨片区争抢生源。凡经县义务教育招生工作领导小组审定安排各学校录取的生源,严禁其它学校擅自接收,更不得擅自接收外校、外县转入学生。对于变相“掐尖”招收生源的学校及教师,经查实,所涉及的学校、学校负责人及教师三年内不得评优、评先;所招学生不得计为本校学生数,所应拨付经费拨给应招生学校。扣减当年二次分配绩效。加强学生信息管理,严禁学校、教师出卖和故意泄露学生和家长的信息。

(五)严格落实均衡编班

各中小学校要认真贯彻落实《中华人民共和国义务教育法》,努力实现教育公平,促进义务教育均衡发展。所有义务教育阶段学校新生入学编班程序必须有家长委员会人员参与,确保编班过程公正合理,公开透明,保证平行班之间的学额数量、教师配备、教学条件等公平均衡。不得以举办特长班、兴趣班、实验班、双语班等名义进行招生、分快慢班,严禁以举办这类班为名组织入学考试和收费。严格控制办学规模和大班额,有条件的学校要提倡小班化教学。招生工作结束后,各中小学校要将所招新生按班造册报送县义务教育招生工作领导小组审核备案,且分班结果要保持到学生毕业。

(六)加强学籍管理

各中小学校要认真做好小学毕业的小升初学生的统计、核实和交接工作,做到“无缝对接,一个不能少”。对有变动的,在开学时要认真做好登记,了解学生分流去向,按要求填写好变动情况表,如有辍学的原学校要对辍学学生承担动员复学的责任和义务。严格执行“一人一籍”规定,根据《自治区教育厅关于进一步推进高中阶段学校考试招生制度改革的指导意见》(桂教规范〔2017〕15号)精神,新生入学后,及时做好学籍信息收集、汇总、校验、上报工作,不得重复建立学籍,不得以虚假信息建立学籍档案。做好转学、休学、复学等业务的办理,做到“籍随人走”,任何学校不得接收借读学生。

(七)各招生学校务必结合本校实际制定招生期间疫情防控工作方案,落实专人抓好疫情防控工作

(八)责任追究

招生期间,各中小学要做好群众来电来访的解释工作,要耐心细致地做好家长的思想疏导和招生政策的解释等工作,严禁推诿、扯皮和上交矛盾,更不能激发矛盾,影响社会稳定,确保招生工作顺利进行。凡违反本招生工作方案规定造成招生工作秩序混乱的学校或个人,一经查实,将按《关于严肃中小学招生入学工作纪律的通知》(桂教基教〔2020〕52号)要求,严肃问责。

六、其他事项

1.从2023年开始,城区中学招生将以户籍所在地为主,在城区、外县就读的非东兰镇户籍学生均由乡镇中心校与招生学校公平、公正、公开推荐,不再将非东兰镇户籍学生直接解决进入城区中学。

2.学校、家长或学生需了解、咨询、反映招生工作有关事宜,请与县义务教育招生工作领导小组办公室联系(咨询电话:0778—6325351;监督电话:0778—6325001)。


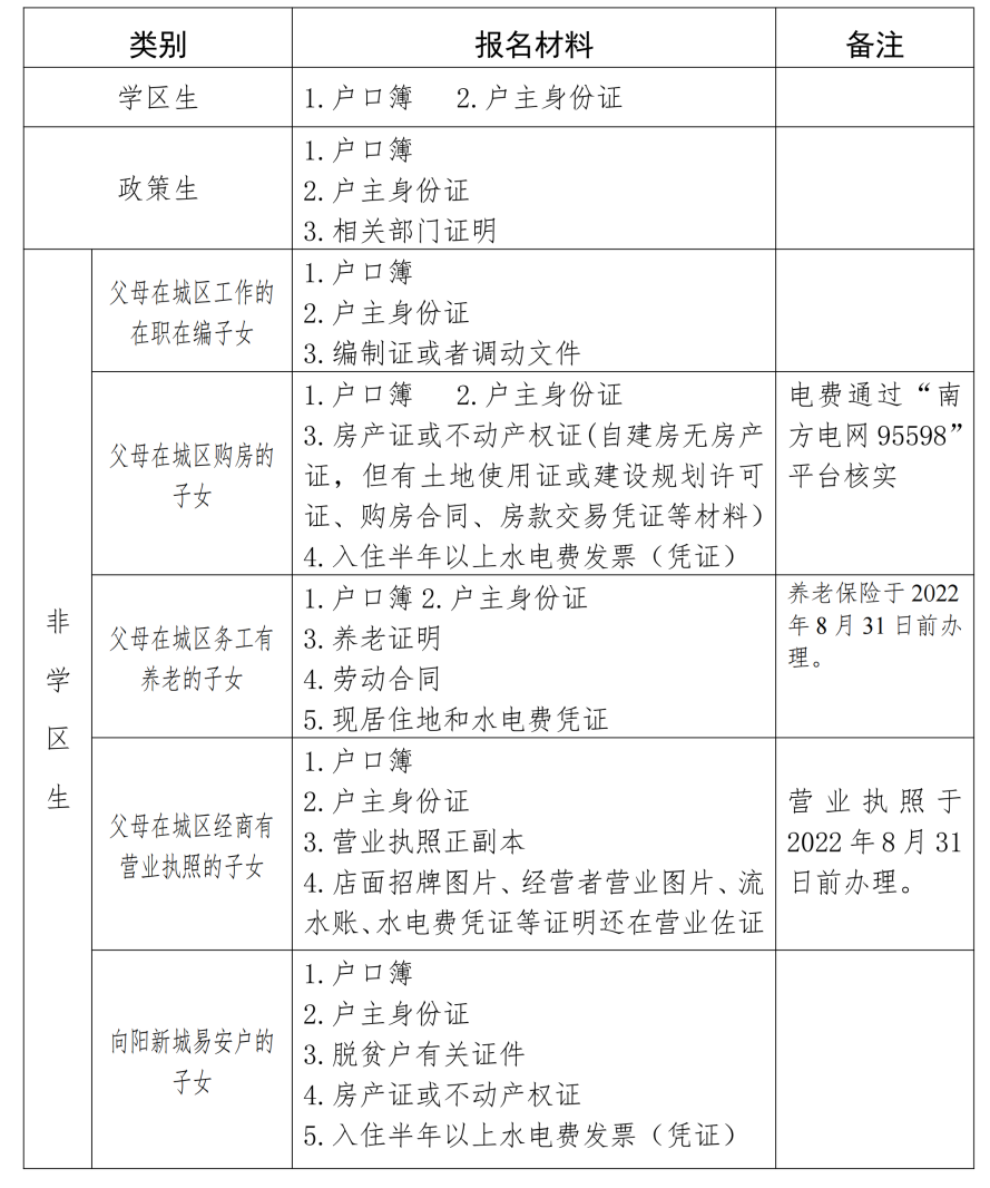
附件:1.城区学校报名材料清单

2.东兰县2023年各初级中学招生计划表

3.东兰县2023年各乡镇中心小学推荐均衡生指标


城区学校报名材料清单

图片

东兰县2023年各初级中学招生计划表

图片
图片

东兰县2023年各乡镇中心小学推荐均衡生指标

图片


微信扫一扫分享
找工作 招人才
一站式招聘服务平台
更多牛人简历
入职速度快
招聘效果看得见
与牛人在线开聊
精选合适人才
匹配更精准的人才
账号信息异常,请使用手机验证码验证登录
如有疑问 联系客服0778-2102106
咨询热线
  • 客服电话:0778-2102106
  • 电子邮箱:1306657005@qq.com
手机WAP浏览
微信公众号
未经河池求职招聘网同意,不得转载本网站之所有招聘信息及作品 | Copyright C 2016-2029 All Rights Reserved 版权所有 河池求职招聘网
备案号:桂ICP备18008012号-1
ICP经营许可证:桂B2-20200061
人力资源证: (桂)人服证字[2021]第1200202109号
公众号
APP下载
意见反馈
返回顶部